网站首页
关于我们
华体会体育简介
组织机构
下属华体会体育
华体会体育方位
新闻中心
集团新闻
通知公告
经营范围
房屋建筑
工程设计
房地产开发
市政公用
水利水电
钢结构工程
装修装饰
机电设备安装
更多
华体会体育·(中国)官方网站
工业与民用建筑
工业建筑
精品工程与房地产开发
工程设计案例
高耸构筑物
市政公用水利工程
优秀工程展示
采购信息
华体会体育荣誉
华体会体育综合荣誉
华体会体育文化
主题活动
能力作风建设年
“不忘初心、牢记使命
纪念习近平总书记视察
热烈庆祝中华人民共和
活动正在进行中,敬请
招聘信息
华体会体育·(中国)官方网站
English
ABOUT
关于我们
华体会体育简介
组织机构
下属华体会体育
华体会体育方位
CONTACT
华体会体育·(中国)官方网站
电话:0451-55399975 监督电话:0451-55399934
地址:黑龙江省哈尔滨市南岗区富水路93号
传真:0451-55399989
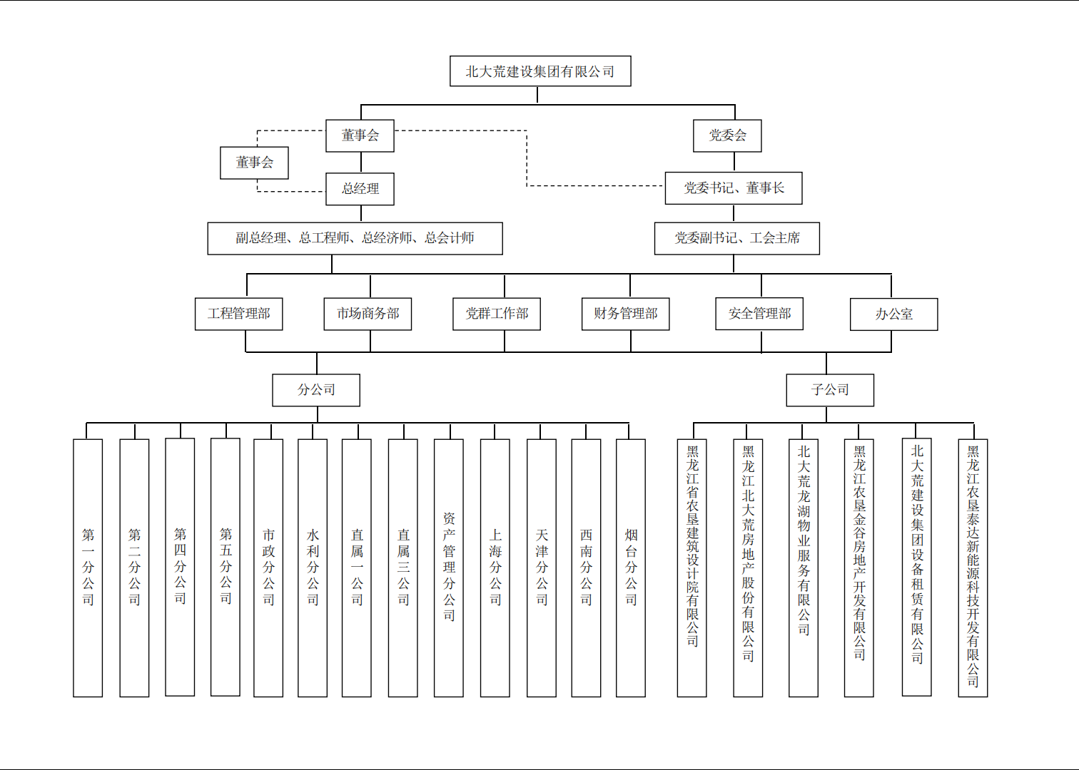
组织机构
华体会买球(昆明)科技有限公司
|
开云电子平台_开云(中国)
|
开云在线
|
九游网
|
乐鱼官网网页版_乐鱼(中国)官方
|
开云手机网_开云(中国)
|
开云官方注册
|
华体会官方网页版
|
开云电子平台_开云(中国)
|